En mai 1871, la Commune de Paris est écrasée. Tandis que les canons se taisent, un nouveau défi commence : donner à la France un régime politique stable après la chute du Second Empire. La Troisième République existe de fait depuis le 4 septembre 1870, mais elle ne repose sur aucun texte constitutionnel ni sur un large consensus. L’Assemblée nationale, élue en février 1871, est majoritairement monarchiste. Elle confie le pouvoir à Adolphe Thiers, dont la mission est avant tout de pacifier et reconstruire le pays.
Les premières années de ce nouveau régime sont marquées par une forte incertitude. Monarchistes et républicains cohabitent dans une tension permanente. La direction du régime reste flou : si Thiers consolide les bases de l’État républicain, son éviction en 1873 ouvre la voie à une tentative de restauration monarchique. Dans cet entre-deux, la République s’installe presque malgré elle, jusqu’à sa consécration juridique avec les lois constitutionnelles de 1875, puis politique avec la crise de 1877.
Une République fragile
Une République de fait
Le 17 février 1871, l’Assemblée nationale élit Adolphe Thiers «chef du pouvoir exécutif de la République française». Le titre est volontairement flou, et le mot «République» n’engage encore à rien de durable. Thiers lui-même n’est pas républicain par conviction : ancien monarchiste orléaniste, il est avant tout pragmatique, et juge que seule la république peut maintenir l’unité du pays à court terme.
Adolphe Thiers
Sa priorité est claire : rétablir l’ordre, remettre les finances à flot, et restaurer l’autorité de l’État. Il engage plusieurs mesures en ce sens :
- Le désarmement progressif de la Garde nationale, jugée instable.
-
Une politique budgétaire stricte, visant à payer rapidement l’indemnité de guerre exigée par l’Allemagne.
- Une reprise en main de l’administration, avec un souci d’efficacité plus que d’idéologie.
Thiers gouverne avec prudence, en évitant les réformes radicales. Il cherche un équilibre entre les attentes des conservateurs majoritaires à l’Assemblée et la réalité du terrain, où les idées républicaines progressent dans l’opinion.
Un exécutif face à une Assemblée monarchiste
L’Assemblée élue en février 1871 est composée majoritairement de monarchistes et de catholiques conservateurs. Leur objectif affiché n’est pas de construire une République, mais de restaurer la monarchie dès que possible. Cependant, ils se heurtent à des obstacles, notamment la division entre les deux branches royalistes (légitimistes et orléanistes) et à l’absence d’accord sur le candidat au trône.
Le comte de Chambord, petit-fils de Charles X et prétendant légitimiste au trône.
Dans ce contexte, Thiers joue les équilibristes. Il repousse les velléités restauratrices sans les affronter directement, tout en maintenant le fonctionnement des institutions. Il présente la République comme un régime de transition nécessaire au rétablissement du pays. Cette position lui vaut une méfiance croissante des monarchistes, qui le trouvent trop indépendant et trop favorable aux républicains modérés.
La rupture de 1873 : chute de Thiers
Au fil de l’année 1872, Thiers évolue dans sa position. Il constate que les divisions entre prétendants au trône rendent toute restauration impossible à court terme. Dans le même temps, la République s’affermit, l’ordre est rétabli, et une partie de l’opinion s’y rallie. Convaincu que ce régime offre la stabilité nécessaire, Thiers commence à assumer plus clairement son engagement en faveur de ce nouveau régime.
En novembre, il déclare devant l’Assemblée que la République est « la forme de gouvernement qui nous divise le moins » . Une formule qui provoque la colère des monarchistes, choqués de voir leur ancien allié défendre un régime qu’ils considèrent comme provisoire.
En mai 1873, les tensions atteignent leur paroxysme. L’Assemblée, excédée par l’autonomie de Thiers, le pousse à la démission. C’est un tournant : les monarchistes placent à la tête de l’État le maréchal de Mac-Mahon, militaire respecté et fidèle à l’ordre ancien. Pour eux, c’est une opportunité : la République est affaiblie, et la restauration semble à portée de main.
Mais cet espoir sera vite déçu.
Le maréchal de Mac-Mahon
Le projet de Troisième Restauration
Mac-Mahon, président monarchiste
Le 24 mai 1873, après la démission de Thiers, le maréchal Patrice de Mac-Mahon est élu président de la République par l’Assemblée nationale. Monarchiste convaincu, catholique pratiquant, auréolé de son prestige militaire, Mac-Mahon rassure les conservateurs. Son arrivée à la tête de l’État marque le début de ce qu’on appelle «l’Ordre moral» : une période où l’exécutif entend rétablir les valeurs traditionnelles (religion, autorité, hiérarchie...) et préparer, en douceur, un retour à la monarchie.
Le nouveau gouvernement, dirigé par le duc de Broglie, lance plusieurs signaux en ce sens :
- Réhabilitation de l’Église dans l’enseignement,
- Épuration républicaine dans l’administration,
- Surveillance accrue de la presse et des élus républicains.
L’objectif est clair : renforcer les bases conservatrices du régime, tout en créant les conditions politiques et symboliques d’une restauration monarchique.
La basilique du Sacré-Coeur, à Paris, a été construite par les partisans de l'Ordre Moral pour "expier les crimes de la France" pendant le chaos révolutionnaire.
La tentative de restauration monarchique
L’Assemblée est dominée par les royalistes. Mais depuis 1871, un obstacle majeur bloque toute restauration : la division dynastique. Deux branches se disputent le trône :
- Les légitimistes, partisans du comte de Chambord (petit-fils de Charles X),
- Les orléanistes, qui soutiennent le comte de Paris (petit-fils de Louis-Philippe).
Un accord finit par émerger en 1873 : les orléanistes acceptent de reconnaître le comte de Chambord comme roi, à condition qu’il désigne le comte de Paris comme héritier. Tout semble prêt. Il ne reste qu’à fixer la date du retour au pouvoir. Mais un désaccord symbolique fait tout échouer : le drapeau.
Chambord refuse catégoriquement de régner sous le drapeau tricolore. Il exige le retour du drapeau blanc, symbole de l’Ancien Régime. Pour lui, ce n’est pas une question de détail mais un point de principe. Les parlementaires royalistes, eux, savent que ce retour en arrière serait inacceptable pour l’opinion. Le compromis s’effondre.
Fin 1873, la restauration monarchique est suspendue, faute d’accord. Il n’y a pas de roi disponible, et l’attente s’éternise.
L’échec de la monarchie ouvre la voie à la République
Faute de restaurer la monarchie, les conservateurs se résignent à prolonger la République, tout en tentant d’en limiter le contenu. Ils imaginent un régime transitoire, conservateur, qui pourrait permettre une transition monarchique quand les conditions le permettront.
Mais dans le pays, la donne évolue. À partir de 1874, les républicains remportent victoire sur victoire aux élections partielles. Dans les campagnes, dans les villes, dans les conseils municipaux, leur implantation progresse. Même au Sénat, censé être le bastion des conservateurs, ils commencent à percer.
Les monarchistes, affaiblis, comprennent qu’ils risquent de tout perdre s’ils s’obstinent. Un compromis constitutionnel s’impose. Il sera républicain dans la forme, mais prudent dans le fond.
C’est dans ce contexte que naissent les lois constitutionnelles de 1875.
Les lois constitutionnelles de 1875
Un compromis institutionnel entre républicains et conservateurs
Face à l’impasse monarchique et à la progression des républicains aux élections, les royalistes comprennent que le temps joue contre eux : ils pourraient bientôt perdre le pouvoir au profit des républicains ! Une nécessité s’impose : donner un cadre constitutionnel stable à la République, sans trancher idéologiquement sur le fond. Pourquoi ?
- D'un côté, les Royalistes veulent poser les bases légales de la République tant qu'ils sont encore au pouvoir, dans le but d'organiser le régime selon leurs interêts.
- De l'autre, les Républicains veulent consolider la république pour la protéger contre une éventuelle restauration.
Entre janvier et juillet 1875, l’Assemblée adopte trois lois constitutionnelles :
- La loi du 24 février 1875 sur l’organisation du Sénat,
- La loi du 25 février 1875 sur l’organisation des pouvoirs publics,
- La loi du 16 juillet 1875 sur les rapports entre les pouvoirs publics.
Ces textes forment, sans en porter le nom, la Constitution de la Troisième République.
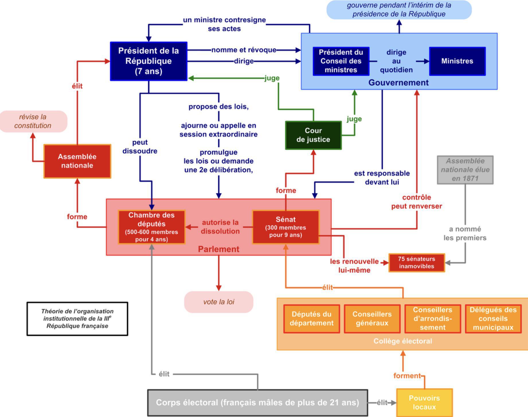
Fonctionnement des institutions de la IIIème République.
Le modèle institutionnel partage des ressemblances avec la monarchie constitutionnelle voulue par les orléanistes :
- Un Parlement bicaméral, avec une Chambre des députés élue au suffrage universel masculin, et un Sénat, en partie élu par les notables locaux, conçu comme un contrepoids conservateur.
- Un Président de la République, élu par les deux Chambres réunies, disposant de pouvoirs importants (nomination du gouvernement, droit de dissolution de la Chambre, commandement des armées).
Les rapports de pouvoir entre les différentes institutions.
Le mot «République» est bien là, mais il est intégré dans un dispositif largement neutre sur le plan idéologique. Aucun préambule, aucune déclaration de principes. Pas de référence à la souveraineté populaire, ni à des droits fondamentaux. C’est une République fondée sur l’équilibre des pouvoirs et la prudence politique.
Une République instable mais légalement établie
Si les lois constitutionnelles légalisent le régime, elles ne règlent pas tout. Les rapports entre le président et le Parlement restent flous. Qui gouverne réellement ? Le président ou la majorité parlementaire ? En pratique, cela dépendra du contexte politique.
Le Sénat, pensé comme un bastion conservateur, constitue une sorte d’assurance pour les monarchistes, qui espèrent encore une révision future en faveur d’un roi. Quant aux républicains, ils acceptent ce compromis, conscients que la dynamique électorale joue en leur faveur.
Ce flou volontaire permet à chacun de sauver la face. Les monarchistes conservent un espoir. Les républicains obtiennent une légalité. Mais une question reste ouverte : qui l’emportera politiquement dans ce cadre nouveau ? Ce sera tranché en 1877.
La crise du 16 mai 1877
Le conflit entre Mac-Mahon et la majorité républicaine
En 1876, les premières élections législatives sous la nouvelle Constitution donnent une majorité claire aux républicains modérés. La Chambre des députés est dominée par des hommes comme Jules Simon, Léon Gambetta ou Jules Ferry. Le Sénat reste conservateur, mais la dynamique politique penche nettement en faveur de la République.
Les résultats de l'élection de 1876, dans les circonscriptions et au parlement.
Les tendances républicaines (rouge, mauve, rose, jaune) dominent le parlement face aux royalistes (bonapartistes en vert, orléanistes en bleu clair et légitimistes en bleu foncé).
La partition de l'hémicycle.
Mac-Mahon, toujours président, accepte cette cohabitation à contrecœur. Mais en mai 1877, il entre en conflit ouvert avec son président du Conseil (élu par le parlement), Jules Simon, un républicain modéré mais fermement attaché à la primauté du pouvoir parlementaire. Le 16 mai, Mac-Mahon le renvoie, sans consultation préalable de la Chambre. Il nomme à sa place le duc de Broglie, un monarchiste.
Mac-Mahon, sous son bicorne, congédie Jules Simon.
La crise est lancée. La Chambre proteste, Mac-Mahon dissout l’Assemblée et provoque de nouvelles élections pour octobre 1877. Il espère inverser la majorité avec l’aide de l’Église, des préfets, et d’une intense campagne conservatrice.
Victoire républicaine : affirmation du régime parlementaire
La campagne est tendue, parfois brutale. Mais les électeurs tranchent nettement : les républicains remportent à nouveau la majorité, malgré la pression administrative. Pour Mac-Mahon, c’est une défaite politique.
L'assemblée de 1877, suivant le même code couleur.
Face à la légitimité renforcée de la Chambre, il est contraint de céder. En novembre 1877, il rappelle un président du Conseil républicain, Dufaure, puis se retire peu à peu de la vie politique. La logique parlementaire l’emporte : désormais, le gouvernement dépend clairement de la majorité élue à la Chambre des députés.
C’est un tournant. La République n’est plus seulement une formule juridique : elle devient une réalité politique, soutenue par une majorité de citoyens.
La fin des illusions monarchistes (1879)
Mac-Mahon reste en fonction quelques mois, mais il est isolé. Le 30 janvier 1879, il démissionne. Le républicain Jules Grévy est élu président de la République. Contrairement à ses prédécesseurs, il annonce clairement qu’il n’utilisera pas ses prérogatives contre le Parlement :
«Je n’entrerai jamais en conflit avec la volonté nationale.»
Le parlement impose ainsi sa primauté face au pouvoir présidentiel. Cette primauté parlementaire sera l'une des caractéristiques de la IIIème République.
Le président Grévy
La transition est achevée :
- Le personnel politique devient majoritairement républicain (dans les mairies, les préfectures, les Chambres),
- Le Sénat passe aux républicains après les élections de janvier 1879,
- Le siège du pouvoir revient à Paris en 1879, symbole fort du retour à la normale après l'exil à Versailles.
Les symboles suivent : La Marseillaise est rétablie comme hymne national, le 14 juillet devient fête nationale en 1880. La monarchie est définitivement écartée. Les royalistes sont encore présents, mais marginalisés. La République s’est enracinée.
Fête Nationale du 14 juillet.
Conclusion
La Troisième République, à sa naissance, n’était pas censée durer. Proclamée dans l’urgence après la chute de l’Empire, maintenue par défaut par une Assemblée majoritairement monarchiste, elle devait n’être qu’une solution transitoire en attendant la restauration d’un roi.
Et pourtant, en moins de dix ans, la République s’est imposée. Non pas par un coup de force, ni par une révolution, mais par une série de glissements politiques, d’échecs monarchistes et de victoires électorales républicaines. Le refus obstiné du comte de Chambord d’accepter le drapeau tricolore a bloqué la restauration. Le compromis constitutionnel de 1875, voulu flou et réversible, a finalement servi de fondation juridique au régime. Et la crise de 1877 a tranché : le suffrage universel, base du pouvoir républicain, l’a emporté sur les dernières résistances conservatrices.
Ce qui devait être une parenthèse est devenu un régime durable. À partir de 1879, avec l’élection de Jules Grévy, la République entre dans une phase de consolidation : elle n’est plus seulement tolérée, elle est assumée, revendiquée, et enfin gouvernée par des républicains ! Ce retournement historique, fruit des hésitations des monarchistes et de l’habileté politique des républicains modérés, a installé durablement un régime dont beaucoup, en 1871, pensaient qu’il ne survivrait pas à ses fondateurs.












